Нужна помощь с дипломом?
Telegram: @Diplomit |
WhatsApp:
+7 (987) 915-99-32 |
Email:
admin@diplom-it.ru
Оформите заказ онлайн:
Заказать дипломную работу
Важность правильного проектирования информационной системы в дипломной работе
Нужна срочная помощь по теме? Получите бесплатную консультацию и расчет стоимости за 15 минут!
Проектирование информационной системы — один из самых ответственных этапов написания дипломной работы по информационным системам и технологиям. Многие студенты недооценивают важность этого этапа, сосредотачиваясь только на программной реализации, и сталкиваются с серьезными проблемами на этапе защиты. Неправильно спроектированная система приводит к нарушению целостности данных, сложностям в реализации и, как следствие, к неудовлетворительной оценке диплома.
Правильно выполненный этап проектирования информационной системы — это фундамент всего вашего дипломного проекта. Он должен не только демонстрировать ваши знания в области методов проектирования, но и соответствовать требованиям вашего вуза и методическим рекомендациям. Например, в Московском международном университете особое внимание уделяется практической реализации и интеграции с реальными системами, тогда как в Синергии больше ценится теоретическая часть и соответствие нормам проектирования.
При проектировании информационной системы студенты часто сталкиваются с такими проблемами:
- Неправильный выбор методологии разработки (Agile vs Waterfall)
- Недостаточное использование диаграмм UML и BPMN
- Отсутствие связи между бизнес-процессами и архитектурой системы
- Игнорирование требований к документированию
- Неправильное определение границ системы и ее взаимодействия с внешними сущностями
Для успешного проектирования информационной системы важно пройти все этапы: от анализа предметной области до детального проектирования архитектуры. В этой статье мы подробно разберем использование UML и BPMN в дипломной работе, рассмотрим необходимые диаграммы и дадим рекомендации по выбору методологии разработки. Также мы рассмотрим типичные ошибки студентов и приведем примеры диаграмм для различных типов информационных систем.
Для лучшего понимания требований к диплому рекомендуем ознакомиться с полным руководством по написанию дипломной работы, где подробно расписаны этапы подготовки, структура работы и типичные ошибки студентов. Также полезно изучить актуальные темы для дипломных работ, чтобы выбрать подходящую идею для вашего проекта.
Нужна помощь с дипломом?
Telegram: @Diplomit |
WhatsApp:
+7 (987) 915-99-32 |
Email:
admin@diplom-it.ru
Оформите заказ онлайн:
Заказать дипломную работу
Основные диаграммы UML для дипломной работы по информационным системам
Use Case диаграммы: описание функциональных требований
Use Case диаграммы — это фундаментальный элемент проектирования информационной системы, который описывает взаимодействие системы с внешними акторами (пользователями, другими системами). Для дипломной работы эта диаграмма является обязательной, так как она демонстрирует понимание функциональных требований системы.
Элементы Use Case диаграммы:
- Акторы: Внешние сущности, взаимодействующие с системой (пользователи, другие системы)
- Use Case: Функциональные возможности системы
- Отношения: Ассоциации, включения, расширения между Use Case
Пример Use Case диаграммы для системы учета задач:
Для дипломных работ по автоматизации предприятий рекомендуем ознакомиться с нашей статьей по примерам Use Case диаграмм для системы автоматизации предприятия, где подробно разобраны примеры диаграмм для различных бизнес-процессов.
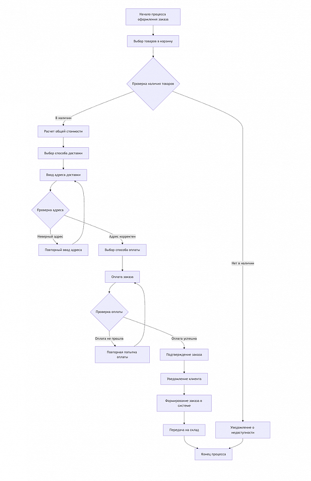
Диаграммы Activity: моделирование бизнес-процессов
Диаграммы Activity используются для моделирования потоков работ и бизнес-процессов внутри системы. Для дипломной работы эти диаграммы особенно важны, так как они демонстрируют понимание логики работы системы.
Элементы диаграммы Activity:
- Начальная и конечная точки: Отмечают начало и конец процесса
- Действия: Основные шаги процесса
- Решения: Точки принятия решений (условия)
- Потоки управления: Стрелки, показывающие последовательность действий
Пример Activity диаграммы для процесса оформления заказа:
Если ваш дипломный проект связан с системой электронного документооборота, рекомендуем ознакомиться с нашей статьей по примерам workflow документов в UML, где подробно разобраны примеры диаграмм для документооборота.
Sequence диаграммы: описание взаимодействия компонентов
Sequence диаграммы показывают взаимодействие объектов в системе во времени. Для дипломной работы эти диаграммы демонстрируют понимание динамики системы и последовательности вызовов между компонентами.
Элементы Sequence диаграммы:
- Объекты: Участники взаимодействия
- Жизненные линии: Вертикальные линии, показывающие время жизни объекта
- Сообщения: Горизонтальные стрелки, показывающие взаимодействие
- Активационные бары: Показывают, когда объект выполняет действие
Пример Sequence диаграммы для процесса авторизации:
Class диаграммы: описание структуры системы
Class диаграммы — это основа объектно-ориентированного проектирования, описывающая структуру системы в терминах классов, их атрибутов, операций и отношений между ними. Для дипломной работы эти диаграммы особенно важны, так как они напрямую связаны с проектированием базы данных.
Элементы Class диаграммы:
- Классы: Основные сущности системы
- Атрибуты: Свойства классов
- Методы: Операции, которые может выполнять класс
- Отношения: Ассоциации, наследование, агрегация, композиция
Пример Class диаграммы для системы учета задач:
Если ваш дипломный проект связан с учетом товаров и движения, рекомендуем ознакомиться с нашей статьей по примерам UML для системы учета товародвижения, где подробно разобраны примеры диаграмм для этой предметной области.
Почему 150+ студентов выбрали нас в 2025 году
- Оформление по всем требованиям вашего вуза (мы изучаем 30+ методичек ежегодно)
- Поддержка до защиты включена в стоимость
- Доработки без ограничения сроков
- Гарантия уникальности 90%+ по системе "Антиплагиат.ВУЗ"
BPMN: моделирование бизнес-процессов в дипломной работе
Основные элементы BPMN диаграмм
BPMN (Business Process Model and Notation) — это стандарт для моделирования бизнес-процессов. Для дипломной работы по информационным системам использование BPMN особенно важно, так как оно демонстрирует понимание бизнес-процессов и их связи с информационной системой.
Основные категории элементов BPMN:
| Категория | Элементы | Назначение |
|---|---|---|
| Потоковые объекты | События, действия, шлюзы | Описание основных элементов процесса |
| Коннекторы | Последовательные потоки, ассоциации, сообщения | Соединение потоковых объектов |
| Артефакты | Группы, аннотации, данные | Дополнительная информация о процессе |
| Пулы и дорожки | Пулы, дорожки | Разделение ответственности между участниками |
Примеры BPMN диаграмм для дипломного проекта
Рассмотрим пример BPMN диаграммы для процесса обработки заказа в интернет-магазине:
+----------------+ +----------------+ +----------------+ +----------------+
| Начало | | Проверка | | Подготовка | | Завершение |
| процесса |---->| наличия товара |---->| заказа |---->| процесса |
+----------------+ +----------------+ +----------------+ +----------------+
| | | |
| | | |
v v v v
+----------------+ +----------------+ +----------------+ +----------------+
| Клиент создает | | Товар в наличии| | Формирование | | Отправка |
| заказ | | Да/Нет | | накладной | | уведомления |
+----------------+ +----------------+ +----------------+ +----------------+
Эта диаграмма включает:
- События: Круги, обозначающие начало и завершение процесса
- Действия: Прямоугольники с закругленными углами, обозначающие шаги процесса
- Шлюзы: Ромбы, обозначающие точки принятия решений (наличие товара)
- Потоки: Стрелки, показывающие последовательность выполнения
Для дипломных работ, связанных с учетом IT-активов, рекомендуем ознакомиться с нашей статьей по проектированию базы данных для системы учета IT-активов, где подробно разобраны примеры BPMN диаграмм для этой предметной области.
Сравнение UML и BPMN для дипломного проекта
При выборе между UML и BPMN для моделирования бизнес-процессов в дипломной работе важно понимать их различия и преимущества:
| Критерий | UML | BPMN |
|---|---|---|
| Основное назначение | Моделирование программного обеспечения | Моделирование бизнес-процессов |
| Целевая аудитория | Разработчики, архитекторы ПО | Бизнес-аналитики, менеджеры |
| Сложность изучения | Высокая (много типов диаграмм) | Средняя (фокус на процессах) |
| Детализация процессов | Менее детальная для бизнес-процессов | Более детальная и понятная |
| Подходит для диплома | Да, особенно для технической части | Рекомендуется для бизнес-процессов |
Для комплексного подхода в дипломной работе рекомендуется использовать оба стандарта: BPMN для моделирования бизнес-процессов и UML для проектирования архитектуры системы. Это демонстрирует ваше понимание связи между бизнес-требованиями и технической реализацией.
Выбор методологии разработки для дипломного проекта
Сравнение Waterfall и Agile подходов
Выбор методологии разработки — важный аспект проектирования информационной системы в дипломной работе. Рассмотрим основные подходы и их применимость к учебным проектам.
| Критерий | Waterfall | Agile |
|---|---|---|
| Подход к разработке | Последовательный, каскадный | Итеративный, гибкий |
| Изменения требований | Сложно вносить изменения | Легко адаптироваться к изменениям |
| Документирование | Требуется полное документирование на каждом этапе | Минимальное документирование, акцент на рабочий код |
| Подходит для диплома | Да, особенно если требуется подробная документация | Да, если проект позволяет итеративную разработку |
| Требования к срокам | Строгие сроки для каждого этапа | Гибкие сроки, фокус на результатах |
Когда выбрать Waterfall для дипломного проекта
Методология Waterfall может быть предпочтительнее в следующих случаях:
- Когда требования к системе четко определены и маловероятно изменятся
- Когда вуза требует подробной документации на каждом этапе разработки
- Когда проект имеет четкие этапы, которые логично следуют один за другим
- Когда необходимо строгое соответствие методическим рекомендациям вуза
Пример структуры дипломной работы при использовании Waterfall:
- Анализ требований (Use Case диаграммы, описание бизнес-процессов)
- Проектирование (Class диаграммы, архитектура системы)
- Реализация (программный код, база данных)
- Тестирование (план тестирования, результаты)
- Внедрение (инструкции пользователя и администратора)
Если ваш дипломный проект связан с системой учета клиентов и взаимодействия с ними, рекомендуем ознакомиться с нашей статьей по проектированию базы данных для CRM-системы, где подробно разобраны примеры диаграмм для этой предметной области.
Когда выбрать Agile для дипломного проекта
Методология Agile может быть предпочтительнее в следующих случаях:
- Когда требования к системе могут изменяться в процессе разработки
- Когда важно показать гибкость и адаптивность в разработке
- Когда проект позволяет разбить на итерации с демонстрацией результатов
- Когда вуз поддерживает современные методологии разработки
Пример структуры дипломной работы при использовании Agile:
- Определение видения проекта и основных требований
- Создание Product Backlog с приоритезацией задач
- Проведение итераций (спринтов) с демонстрацией результатов
- Регулярные встречи с "заказчиком" (научным руководителем)
- Итоговая сборка и документирование результатов
Если ваш дипломный проект связан с автоматизацией IT-поддержки, рекомендуем ознакомиться с нашей статьей по проектированию базы данных для системы автоматизации IT-поддержки, где подробно разобраны примеры диаграмм для этой предметной области.
Типичные ошибки при проектировании информационной системы в дипломе
При проектировании информационной системы для дипломной работы студенты часто допускают следующие ошибки:
Ошибки в использовании UML диаграмм
- Использование неподходящих типов диаграмм: Например, использование Class диаграммы вместо Use Case для описания функциональных требований.
- Избыточная детализация: Создание слишком сложных диаграмм с большим количеством элементов, что затрудняет их понимание.
- Отсутствие согласованности: Диаграммы не согласованы между собой (например, Use Case не соответствует Activity диаграмме).
- Игнорирование стандартов: Неправильное использование элементов UML, что приводит к искажению смысла диаграмм.
Ошибки в моделировании бизнес-процессов
- Отсутствие связи с бизнес-требованиями: Бизнес-процессы не отражают реальные потребности организации.
- Излишняя упрощенность: Бизнес-процессы описаны слишком поверхностно, без учета всех возможных сценариев.
- Отсутствие ролевой модели: Не определены ответственные за выполнение этапов процесса.
- Неправильное использование шлюзов: Ошибки в логике принятия решений в BPMN диаграммах.
Ошибки в выборе методологии разработки
- Неправильная оценка масштаба проекта: Выбор Agile для простого проекта или Waterfall для сложного проекта с неопределенными требованиями.
- Игнорирование требований вуза: Неучет специфики требований конкретного учебного заведения к оформлению дипломной работы.
- Отсутствие документирования процесса: При использовании Agile не зафиксированы результаты итераций и принятые решения.
- Смешение методологий без обоснования: Использование элементов разных методологий без четкого понимания их совместимости.
Чтобы избежать этих ошибок, рекомендуем ознакомиться с нашим руководством по созданию технического задания для диплома, которое поможет вам структурировать проект и избежать распространенных проблем.
Нужна помощь с дипломом?
Telegram: @Diplomit |
WhatsApp:
+7 (987) 915-99-32 |
Email:
admin@diplom-it.ru
Оформите заказ онлайн:
Заказать дипломную работу
Заключение
Проектирование информационной системы — это ключевой этап написания дипломной работы по информационным системам и технологиям, который напрямую влияет на ее успешность и оценку комиссии. Правильно выполненный этап проектирования демонстрирует ваши навыки анализа, моделирования и проектирования, что особенно важно для современных IT-специальностей.
Ключевые моменты, которые следует учесть при проектировании информационной системы для диплома:
- Используйте полный набор UML диаграмм (Use Case, Activity, Sequence, Class) для описания системы с разных точек зрения
- Применяйте BPMN для детального моделирования бизнес-процессов
- Правильно выберите методологию разработки (Waterfall или Agile) в зависимости от требований проекта и вуза
- Обеспечьте согласованность между различными диаграммами и документами
- Уделите внимание документированию и оформлению диаграмм в соответствии с требованиями вуза
Помните, что цель дипломной работы — не создать идеальную коммерческую систему, а продемонстрировать ваши знания и навыки в рамках учебного проекта. Лучше качественно проработать базовые диаграммы и бизнес-процессы, чем создать чрезмерно сложные схемы, которые вы не сможете объяснить на защите.
Если вы столкнетесь с трудностями на любом этапе проектирования информационной системы, не стесняйтесь обращаться за профессиональной помощью. Правильно спроектированная информационная система значительно упростит процесс разработки и повысит шансы на успешную защиту дипломной работы.
Для более глубокого изучения темы рекомендуем ознакомиться с другими материалами нашего цикла:
- Актуальные темы для диплома по информационным системам и технологиям на стыке бизнеса и IT
- Технико-экономическое обоснование дипломного проекта по ИС: расчет эффективности внедрения
- Разработка прототипа информационной системы как ядро дипломной работы
- Тестирование информационной системы в дипломной работе: план, виды и оформление результатов
- Инструкция пользователя и администратора в дипломе по ИС: как правильно оформить
Также рекомендуем изучить материалы по написанию выпускной квалификационной работы по информатике, которые помогут вам лучше понять требования к структуре и содержанию дипломной работы. Удачи в написании вашего диплома!























