Работаем без выходных. Пишите в ТГ @Diplomit или MAX +79879159932
Корзина (0)---------

Корзина

Ваша корзина пуста

Корзина (0)---------

Корзина

Ваша корзина пуста

Разработка модуля для автоматизации работы компании-интегратора

-60%

Получите бесплатно демо-версию
Демо-версия - дипломная работа, в котрой удалена часть текста, рисунков, таблиц.Посмотреть все услуги
дипломной работы на электронную почту.
Введите адрес электронной почты и нажмите "Отправить"

Заказать демо-версию:
Email
Отправляя эту форму, я принимаюусловия конфиденциальности.
Скачать план работы в формате PDF
Работа подготовлена и защищена в 2013 году в Московском Финансово-промышленном университете «Синергия »(МФПУ). Дипломная работа содержит введение, три главы (аналитическую, проектную, экономическую), заключение, одно приложение (листинг основных программных модулей), изложена на 141 странице с учетом Приложений (шрифт 13 кегля). В настоящей дипломной работе рассматривается общества с ограниченной ответственностью «Центр Автоматизации», которая занимается реализацией программных продуктов и одновременно проводит учебные курсы по обучению работе в платформе «1С Предприятие».
Скидка 60%
До конца акции осталось:
Файлы схем:
да
Презентация:
да
Раздаточный материал:
да
Год:
2013
Доклад:
да
Наши гарантии
Покупается впервые!
Все непокупавшиеся работы
Дополнительные услуги:
Готова к отправке
Артикул: 10805
3 456
1 382,40
Экономия - 2 073,60
Нужна уникальная работа с гарантией? напишите нам!
В избранное К сравнению
Описание
Характеристики
Отзывы (849)

Описание

Не нашли подходящую работу?Оцените стоимость ее написания!
Работа подготовлена и защищена в 2013 году в Московском Финансово-промышленном университете «Синергия »(МФПУ).
Дипломная работа содержит введение, три главы (аналитическую, проектную, экономическую), заключение, одно приложение (листинг основных программных модулей), изложена на 141 странице с учетом Приложений (шрифт 13 кегля).
В настоящей дипломной работе рассматривается общества с ограниченной ответственностью «Центр Автоматизации», которая занимается реализацией программных продуктов и одновременно проводит учебные курсы по обучению работе в платформе «1С Предприятие».
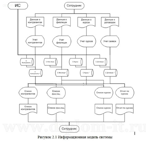
Целью работы является проектирование и разработка информационной системы учета предоставления образовательных услуг компании. За счет внедрения данной системы компания должно получить экономические выгоды в виде снижения трудоемкости автоматизируемых операций, а именно учета клиентов, которым представляются образовательные услуги и результатов и обучения.
Рассмотрены способы приобретения и выбрана доработка готового решения, выбрана стратегия автоматизации (по направлению), проанализированы существующие аналоги и для разработки автоматизированной системы выбрана система «1С:Предприятие»
В работу также входят исходные файлы разработанных схем, презентация, доклад и раздаточный материал для защиты диплома.

Характеристики

Файлы схем
да
Презентация
да
Раздаточный материал
да
Год
2013
Доклад
да
17 апреля 2026 09:00

МГТУ им. Баумана, инноватика. Диплом про коммерциализацию стартапов. Срок горел — 9 дней. Обратилась в 4 утра, ответили через 20 минут (менеджер online). Подобрали автора-практика из технопарка. Черновик прислали через 4 дня, я испугалась — много воды. Написала претензию, автор переделал за сутки, убрал лишнее. В итоге уникальность 88%, защитилась на 4. Презентацию сделали сами, но речь прислали готовую. Цена со срочностью была выше обычной, но терпимо. Рекомендую, если нужна быстрая реакция.

12 апреля 2026 22:30

ВШЭ, экономика (магистратура). Тема сложная: анализ панельных данных в Stata. Срок — 45 дней. Автор оказался кандидатом наук (как сказал менеджер). Работу сделал с нуля, включая эконометрическую модель. Уникальность 94% — супер. Цена была выше среднего (но это магистратура). Зато никаких скрытых платежей, оплата поэтапно. На защите я чувствовал себя уверенно, потому что автор подготовил развёрнутые ответы на возможные вопросы (это отдельная услуга, но стоит того). Минус: иногда пропадал на 2-3 дня, но предупреждал. Итог — 5.

10 апреля 2026 20:15

Срочный заказ — 7 дней до сдачи финальной версии. Тема сложная, нужен был высокий антиплагиат. На diplom-it.ru согласились, но предупредили: цена выше на 40% из-за короткого срока. Оплатил полную сумму сразу. Автор сделал работу за 6 дней, уникальность 87% (проверял в етхт). Текст сухой, без воды, все сноски на актуальные постановления пленумов. Ответ на отзыв научрука по структуре пришлось ждать почти сутки, но исправили. Речь и презентацию не заказывал — сам сделал. Защитился на 'удовлетворительно', но претензий к содержанию нет. Если нужна именно работа по юриспруденции без лирики — рекомендую.

8 апреля 2026 11:50

РГСУ, лингвистика. У меня диплом по переводу технических текстов. Автор — филолог, сделала качественный анализ переводческих трансформаций. Сначала сомневалась в уникальности — получила 90% (вуз требует 80). Общались в основном по почте, отвечали в течение дня. После сдачи научрук попросил дополнить практическую часть примерами — доделали за 3 дня бесплатно. Цена была очень бюджетной для диплома. Тональность нейтральная, но я довольна.

6 апреля 2026 08:55

МИСИС, прикладная информатика. Заказывал диплом по администрированию Linux. Автор написал про настройку серверов и скрипты автоматизации. Уникальность 87%. Срок 18 дней — уложились. Защита на 4. Спасибо команде.

Все отзывы
С этим товаром также покупают
0Избранное
товар в избранных
0Сравнение
товар в сравнении
0Просмотренные
0Корзина
товар в корзине
Мы используем файлы cookie, чтобы сайт был лучше для вас.