Автоматизация управления процессом отгрузки товара в компании
Получите бесплатно демо-версию Демо-версия - дипломная работа, в котрой удалена часть текста, рисунков, таблиц.Посмотреть все услуги дипломной работы на электронную почту.
Введите адрес электронной почты и нажмите "Отправить"
Автоматизация приема заявок на ремонт и модернизацию персональных компьютеров8 748 ₽
Разработка корпоративной вычислительной сети с использованием технологии VPN, диплом по сетям8 400 ₽
Разработка интернет-магазина строительных материалов, диплом разработка интернет-магазина5 760 ₽
Программные комплексы поддержки принятия управленческих решений (учет рабочего времени сотрудников)10 680 ₽Описание
Работа подготовлена и защищена в 2016 году в Московском Финансово-промышленном университете Синергия, Факультет Информационных систем и технологий, для специальности «Информационные системы и технологии», для направления «Информационные системы», для специальности «Прикладная информатика (в экономике)».
В этой дипломной работе решается вопрос автоматизации процесса отгрузки товара книжного магазина ООО «Vitgrup».Объектом исследования в указанном проекте выбрана деятельность самого книжного магазина ООО «Vitgrup», предметом исследования является автоматизация отгрузки товара компании.
Основная цель работы заключается в разработке и внедрении ИС, способной в полуавтоматическом режиме составлять отчеты, используемые в управленческом учете, ведущемся в самой фирме.Средством достижения цели выбрано моделирование бизнес-процессов и построение порядка их автоматизации.
Также, важно экономически оправдать использование автоматизации для конкретного бизнес-процесса, а также подсчитать уровень экономической эффективности от применения системы на предприятии.
Разрабатываемая ИС должна будет автоматизировать такие функции, как:
• Отражение данных об отгрузках;
• Отражение данных о клиентах;
• Контроль различной справочной информации;
• Ведение оперативного учета в сфере сбыта продукции.
Диплом разделен на три части.В аналитической части реализован комплекс работ, направленных на аргументацию необходимости автоматизации: выражена сущность задачи, показаны основные свойства системы, создано описание всех существующих бизнес-процессов, обсуждены вопросы, связанные с анализом уже используемых в этой области наработок. Также в первой главе доказывается правильность проектных решений по программному, информационному техническому и технологическому обеспечению.
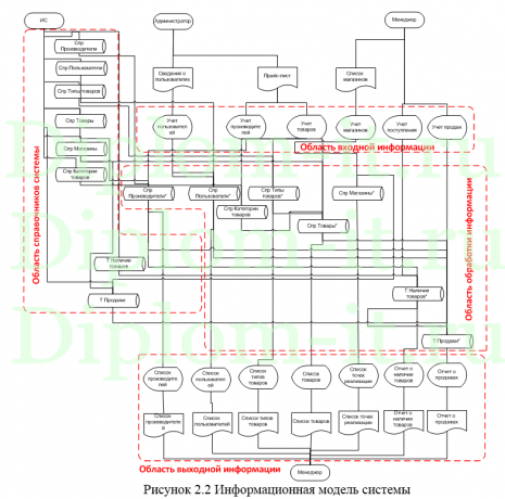
Проектная часть включает в себя рассмотрение этапов ЖЦ проекта. В нее включена характеристика информационной архитектуры исследуемого проекта, имеется информационная модель задачи, сделан анализ всех информационных потоков начальной, оперативной, нормативной и результатной информации.Главным выходным документом становится отчет о продажах, определяющий деятельность фирмы и каждого менеджера этого направления.В рамках разработки проектных решений ПО были сделаны: дерево диалога (сценарий работы с системой), структурная схема пакета и других важных компонент проекта, подробно раскрывающих суть практической реализации задачи.
Также дано описание контрольного примера работы системы, что позволяет более полно понять порядок ее применения.Третья часть работы заключается в выборе методики подсчета экономической эффективности и реализации всех расчетов, направленных на подтверждение экономической эффективности проекта. Итоговые результаты расчетов говорят об экономической эффективности проекта.В заключении сделаны основные обобщенные выводы, определены итоги проделанной работы и указаны перспективы развития системы и дальнейшая возможность ее применения на других предприятиях.
В комплект работы входит программа на языке С++ и СУБД MS SQL Server.
Характеристики
Программа с исходниками | да, С++ |
Год | 2016 |

Огромное спасибо хочу сказать вашей компании, это просто отличный вариант для тех кому хочется быстрой обратной связи, написания ВКР под ключ, ответы на вопросы от комиссии и даже если хотите чтобы вам помогали в режиме онлайн при сдаче. Тогда вам точно нужно обратиться в эту компанию. Я честно говоря даже и не ожидал что мне так помогут. Если в процентном соотношении на работу я потратил времени 0.5% а ребята 1000%. Ребята с самого начала были ответственны, давали быстро обратную связь, отвечали на вопросы, скидывали все документы, работу научруководителю я даже в этом мало учавствовал. Ещё раз огромное вам спасибо, буду в дальнейшем обращаться только к вам и советовать только вас.

Спасибо за помощь! Заказывала диплом по цифровой экономике (Синергия) в самый разгар сессии. Менеджер помог сформулировать ТЗ, хотя я сама толком не знала, чего хочу. В итоге работа по внедрению ERP-системы на малом предприятии получилась структурированной и полезной. Защитила на «отлично». Очень благодарна за терпение и профессионализм!

Синергия, психология. Тема про тревожность у студентов-дистанционщиков. Очень переживала, так как тема деликатная. Но автор подошел профессионально: корректные методики, этичные выводы, хорошая стилистика. Уникальность изначально была 87%. Прислали раньше срока. На защите работу привели как пример хорошей структуры. Я рада!

Диплом по прикладной информатике для МТИ на тему анализа данных соцсетей. Сделали все качественно: парсинг, кластеризация, визуализация в Tableau. Особо хочу отметить доклад для защиты — он был написан так, что я сам глубоко вник в тему. Защита прошла гладко, поставили «отлично». Сервис на высоте, особенно для технических специальностей.

Заказывал для МИРЭА (прикладная информатика) диплом по разработке чат-бота с NLP. Сначала попался автор, который слабо разбирался в лингвистических процессорах. После моей жалобы оперативно заменили на другого специалиста. Второй сделал блестяще, с примерами кода на Python. Не сразу, но проблема была решена. Защитил на «хорошо». Вывод: если что-то не так — сразу заявляйте, реагируют адекватно.
























